{{ item.time }}
{{ item.value }}
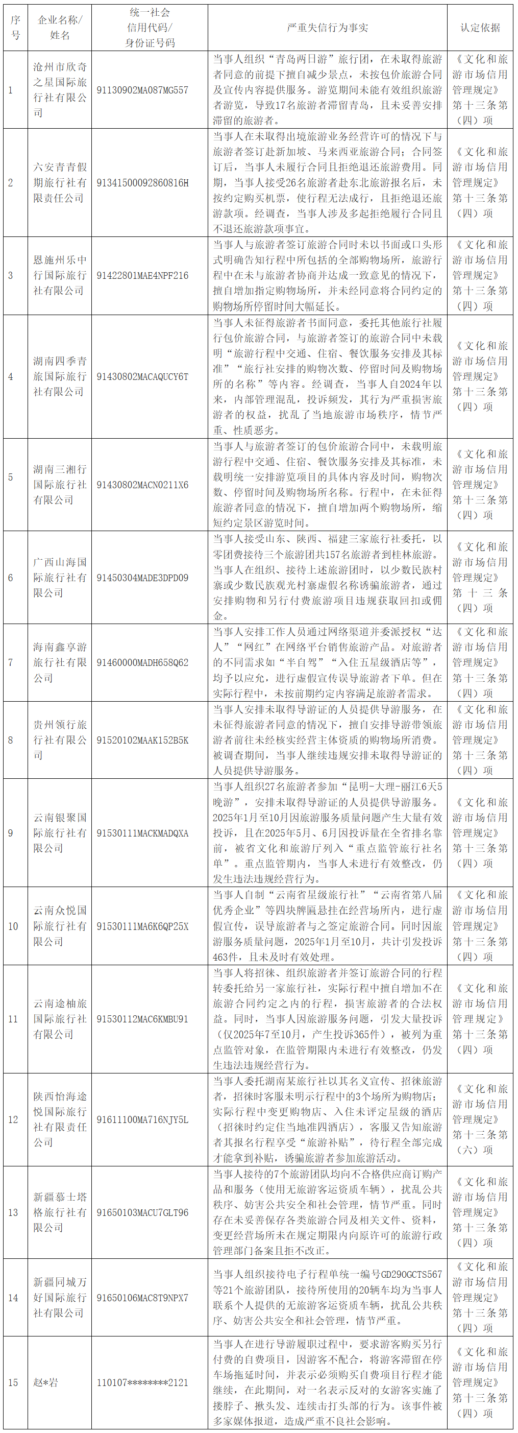
旅游市场秩序集中整治严重失信主体典型名单(2026年第一批)
旅游市场秩序集中整治工作开展以来,各地依法查办了一批重大案件,并依法依规开展失信主体认定,截至2026年3月底,全国文化和旅游市场共认定失信主体1655个。为落实《国务院办公厅关于进一步加强旅游市场综合监管的通知》有关要求,提升信用监管效能,营造诚信、公平、有序的旅游市场环境,现对旅游市场秩序集中整治严重失信主体典型名单(2026年第一批)予以公布。

信用能“变现” 失信很“受限” 湖北省A级纳税人跃升至11.81万户
发布时间:2026/04/29国家发展改革委 中国人民银行组织召开社会信用体系建设部际联席会议暨工作部署会
发布时间:2026/04/28财政资金“撬动”信贷资金链,解决融资难、融资贵 政策性农担这样稳粮富农
发布时间:2026/04/28文章搜索